-
- так в digikey по селектору со входом En User_(706 знак., 23.06.2020 15:12)
- готовые варианты не рассматриваются ? что-то типа RT9179A, старье
жуткое, но наверно и современное что-то есть. Выход 4,5 если
принципиально.. klown1(23.06.2020 13:58, ссылка)
- Почему не рассматриваются!? Как раз с этого и начал. Но пока все
что попадается не просто достать. - Tpoeшник(23.06.2020 14:45)
- пишут что в наличии - klown1(23.06.2020 17:10, ссылка)
- Почему не рассматриваются!? Как раз с этого и начал. Но пока все
что попадается не просто достать. - Tpoeшник(23.06.2020 14:45)
- может что то такое Nikolay801_(43 знак., 23.06.2020 12:33, картинка)
- Ничем не лучше. Затраты деталей - больше. - Toчкa oпopы(23.06.2020 12:47)
- Еще вариант такой может быть: Tpoeшник(1 знак., 23.06.2020 13:37, картинка)
- Не может. Из-за 3.3В меги... - Гyдвин(23.06.2020 14:15)
- Ну почему не может!? Лог 0 с проца - напряжение 5В на выход, Z
состояние вывода и что то около 4,5В (здесь я не уверен. может быть
и 3,5 и 3,8 и 4В. Это нужно понимать как диод внутренний работать
бу) закроет транзистор. - Tpoeшник(23.06.2020 14:46)
- в свое время ставили последовательно светодиод (выход контроллера - светодиод - затвор с резистором с истоку). заодно и индикатор включения был. - Andrey190(23.06.2020 15:33)
- Защитный диод в меге 0.3..0.7В + 3.3В = 3.6..4В. Отними от 5... А у
IRLML порог ~0.5В... - Гyдвин(23.06.2020 15:19)
- Спасибо! Соглашусь. Получается что управлять я буду используя защитный диод процессора ,что в принципе не очень. - Tpoeшник(23.06.2020 15:25)
- Ну почему не может!? Лог 0 с проца - напряжение 5В на выход, Z
состояние вывода и что то около 4,5В (здесь я не уверен. может быть
и 3,5 и 3,8 и 4В. Это нужно понимать как диод внутренний работать
бу) закроет транзистор. - Tpoeшник(23.06.2020 14:46)
- тогда уже можно и на MT2492 посмотреть - Vit(23.06.2020 13:47)
- Не может. Из-за 3.3В меги... - Гyдвин(23.06.2020 14:15)
- Еще вариант такой может быть: Tpoeшник(1 знак., 23.06.2020 13:37, картинка)
- Ничем не лучше. Затраты деталей - больше. - Toчкa oпopы(23.06.2020 12:47)
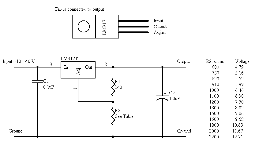
- Угу, вперед и с песнями. Только "транзистор, подкорачивающий нижний
резистор обратной связи" будет работать ровно наоборот - на
выжигание всей схемы, ибо при "подкорачивании" получится не
отключение, а подача на выход всего входа :)) - MBedder(23.06.2020 10:31)
- не выключится, но и не сгорит - будет 1,25 Nikolay801_(1 знак., 23.06.2020 11:03, ссылка)
- Да, это я что-то несвежее подумал, с точностью до наоборот. Мне нуль, всем пятерки :)) - MBedder(23.06.2020 11:16)
- Наверное туплю, но почему нет!? Если нижний закоротить то на выходе
будет около 1,2 (меньше не получится) - Tpoeшник(23.06.2020 10:45)
- А голову включить, или тоже закорочена? :)) - MBedder(23.06.2020 10:49)
- чем больше нижний тем больше выходное. ну и соответственно
наоборот. нижний это тот который в "земле". - Tpoeшник(23.06.2020 10:53)
- Ну если не веришь мне и голова закорочена - поверь паяльнику.
Спаяй, проверь, и посыпь себе голову тертой канифолью :)) - MBedder(23.06.2020 10:55)
- Попробовал эмулятор. Вроде на стороне троешников Tpoeшник(1 знак., 23.06.2020 11:16, картинка)
- Верно. Обсдался --> - MBedder(23.06.2020 11:17, ссылка)
- Попробовал эмулятор. Вроде на стороне троешников Tpoeшник(1 знак., 23.06.2020 11:16, картинка)
- Ну если не веришь мне и голова закорочена - поверь паяльнику.
Спаяй, проверь, и посыпь себе голову тертой канифолью :)) - MBedder(23.06.2020 10:55)
- чем больше нижний тем больше выходное. ну и соответственно
наоборот. нижний это тот который в "земле". - Tpoeшник(23.06.2020 10:53)
- А голову включить, или тоже закорочена? :)) - MBedder(23.06.2020 10:49)
- там будет 1.25 V + падение на открытом транзисторе. но это
всё-равно не отключение - Vit(23.06.2020 10:44)
- Садись, тебе не два, а кол. Там будет весь вход минус падение на открытом проходном транзисторе :)) - MBedder(23.06.2020 10:53)
- У нормального инженера сгорит не более двух плат. ;-) - BlackMorda(23.06.2020 10:32)
- Ага, и то в одноплатной системе :)) - MBedder(23.06.2020 10:44)
- не выключится, но и не сгорит - будет 1,25 Nikolay801_(1 знак., 23.06.2020 11:03, ссылка)
- KA78R05, NCP5500 - Vit(23.06.2020 10:01)
- Спасибо! - Tpoeшник(23.06.2020 13:10)
- Посоветовал бы MCP1725 (сам их применяю именно из-за входа
разрешения и контроля момента разряда батареи), но что-то
скудновато стало их у наших продАвцев... - Гyдвин(23.06.2020 13:16)
- Да и те что выше не на каждом углу продаются - Tpoeшник(23.06.2020 13:35)
- Посоветовал бы MCP1725 (сам их применяю именно из-за входа
разрешения и контроля момента разряда батареи), но что-то
скудновато стало их у наших продАвцев... - Гyдвин(23.06.2020 13:16)
- Спасибо! - Tpoeшник(23.06.2020 13:10)